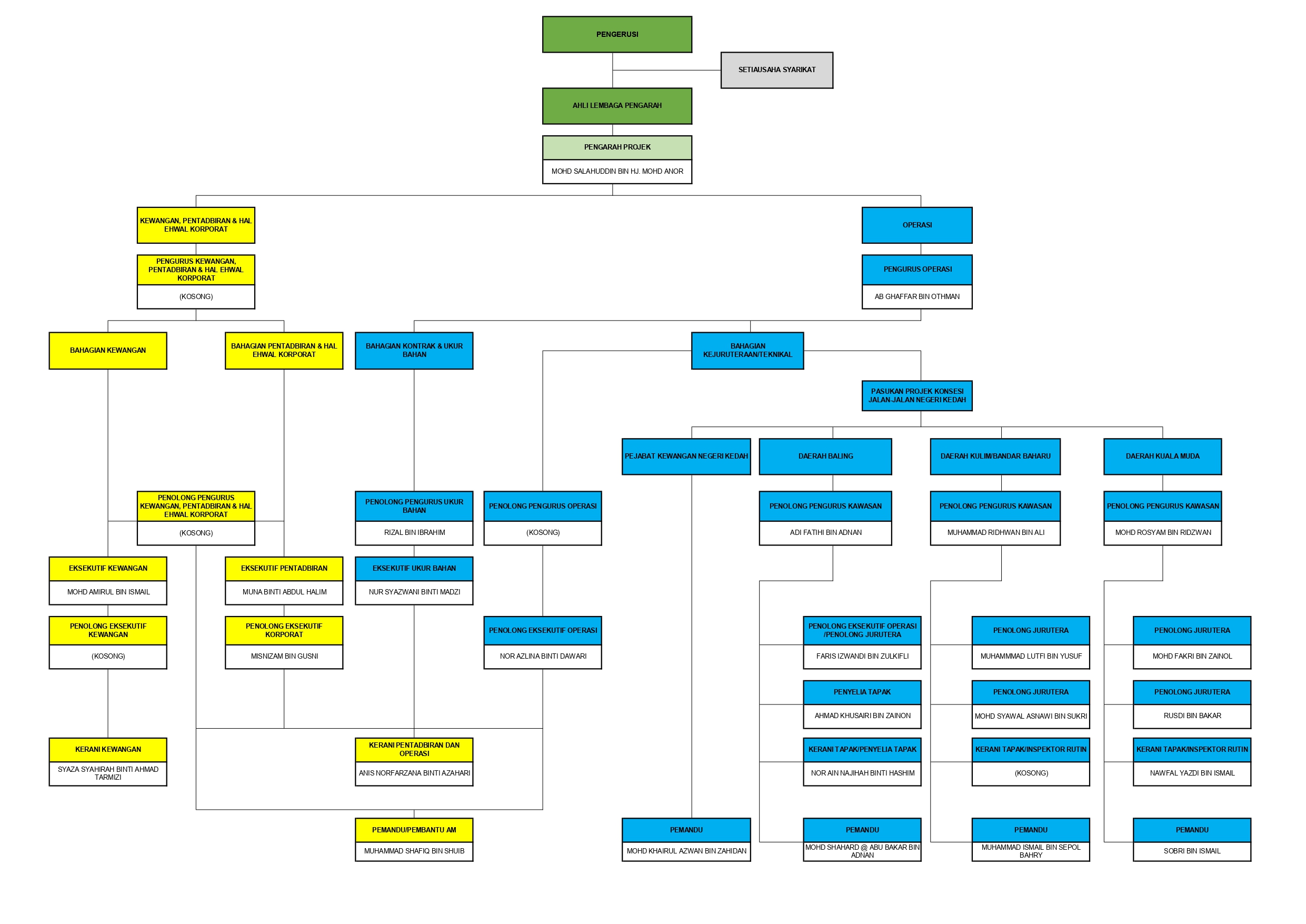
Tulang Belakang Syarikat

PENGURUSAN & ORGANISASI

Pengurusan Syarikat

Ab. Ghaffar Bin Othman

Pengurus Operasi

Mohd Salahuddin Bin Mohd Anor

Pengarah

Rizal Bin Ibrahim

Penolong Pengurus Ukur Bahan

Pengurusan Teknikal

Pasukan operasi yang memastikan kelancaran projek di setiap daerah.

Ketua Operasi

Ab. Ghaffar Bin Othman

Pengurus Operasi

Muhammad Ridwan Bin Ali

Pengurus Kawasan

Kulim & Bandar Baharu

Mohd Rosyam Bin Ridwan

Pengurus Kawasan

Kuala Muda

Adi Fatihi Bin Adnan

Pengurus Kawasan

Baling

Struktur Organisasi Penuh

Klik gambar untuk zoom Muat Turun PDF
Carta Organisasi Thumbnail

*Klik pada gambar di atas untuk paparan penuh.